LIXILリフォームショップホームウェル熊谷

お見積・ご相談・お問い合わせはこちら 0120-598-235
LIXILリフォームショップホームウェル熊谷
お見積・ご相談・お問い合わせはこちら 0120-598-235

「日本一暑い街」熊谷市の暑さ対策補助金!



こんにちは!
リクシル リフォームショップ
ホームウェル 熊谷 にしまきです。



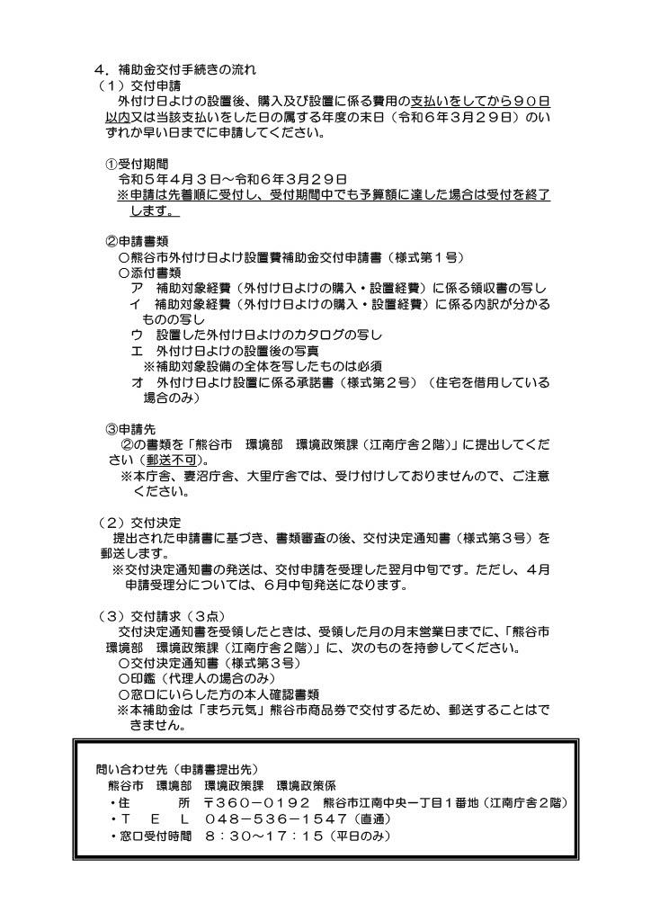
本日は、室内での熱中症対策を目的とした熊谷市独自の補助金についてのお知らせです(^_^)





住宅の窓に外付け日よけを設置した熊谷市民の方に対して、
その費用の一部を補助する。という内容です!




補助金額は2万円を上限とし、設置費用の5分の1を補助!




申請は先着順となり、予算に達した場合は受付を終了とするので、ご検討されている方はお早めの申請をお勧めします。



R5hiyoke-oshirase1024_1.jpgR5hiyoke-oshirase1024_2.jpg



余談ではありますが、熊谷市内の保育園等では
リクシルとのコラボで日除けを設置し
熱中症対策がしっかりされています!



リクシルコラボ記事はコチラ!



保育園に預けている親の身としては、子どもの熱中症対策してくれているのはありがたいし安心ですm(__)m





施工事例やアンケートなど!

詳しい内容は自社HPのこちら

熊谷市全域での

リノベーションのご相談

全面リフォームのご相談

変動金利?固定金利?でのお悩みのご相談

太陽光発電ソーラーのご相談

インプラスでのご相談

壁紙・フローリング・キッチン・お風呂のリフォーム相談 新築住宅・注文住宅のご相談

お気軽にご相談下さい!

施工事例 問い合わせ

株式会社サイホク

LIXIL

ホームウェル熊谷

株式会社 サイホク

フリーダイヤルはこちら



外付け日よけ設置補助金のお知らせ (121.5 KB) 一覧へ戻る

お見積・ご相談・お問い合わせはこちら

お見積・ご相談・お問い合わせはこちら

0120-598-235