LIXILリフォームショップICHIMURA

お見積・ご相談・お問い合わせはこちら 023-644-8805

LIXILリフォームショップICHIMURA

お見積・ご相談・お問い合わせはこちら 023-644-8805

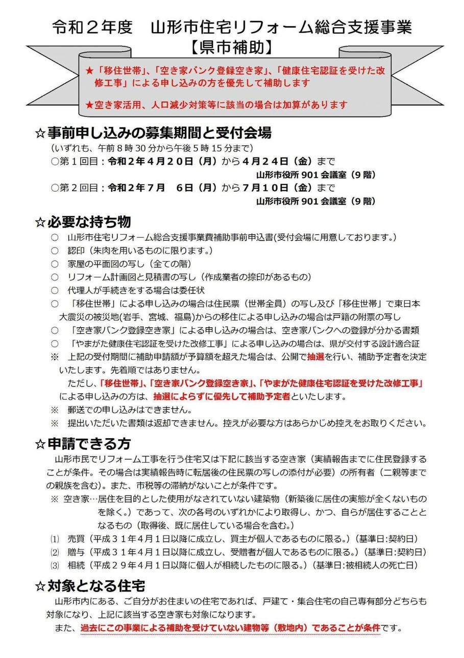
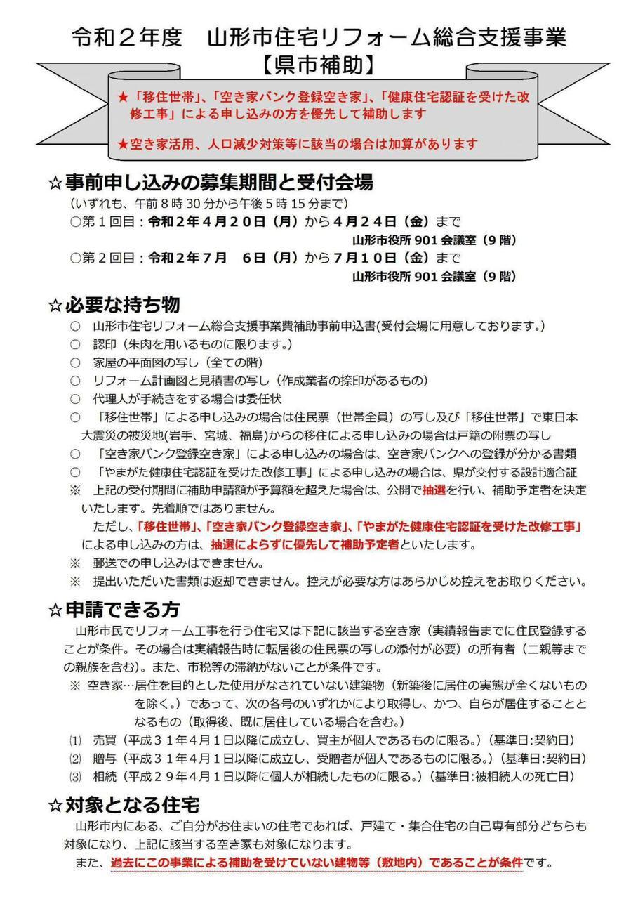
山形市住宅リフォーム総合支援事業 第2回申し込み

みなさんこんにちは。営業の黒沼です。

急に暑くなり、熱中症の心配も出てきましたね。

マスクを着用していると更に暑くなり、熱中症リスクも上がります。

例年以上に体調管理が重要になりますね。

さて、今週は山形市住宅リフォーム総合支援事業(リフォーム補助金)の

第1回市補助タイプの事前申し込み期間でした。

当社でも数件申請してます。申請した方、全員が当選することを祈ってます。

そして第2回県市リフォーム補助金の事前申請の受付が、来月7月6日㈪~10日㈮に迫ってきました。

リフォームを考えてる方で今までリフォーム補助金を使用してない方は是非ご検討下さい。

昨年あたりから申込者が減少して、当選確率が上がっているようですよ。

県市補助金1-scaled.jpg

申請するために見積書とリフォーム計画書が必要になります。

作成するために時間を頂かなければいけないため、お早めにお声がけください。

補助金額や申請方法など詳しい事はリフォームセンターにお問い合わせください。

または山形市のホームページをご覧ください

山形市ホームページ→https://www.city.yamagata-yamagata.lg.jp/shimin/sub11/kenchiku/2886frifo-mu.html

コロナ禍も少し落ち着き、リフォームをしたいという方も少しずつ増えてきてます。

当社もスタッフや現場で作業する職人さんの感染対策や体調管理には十分に気を付けてます。

20.06.08-【掲示用】現場対策-scaled.jpg

このようなものを作業箇所に掲示して、お客様とスタッフ・職人がお互いに

安心出来るような対策を取っていきます。

少しずつでもいいので、以前のように生活できる状況になるといいですね。

一覧へ戻る

お見積・ご相談・お問い合わせはこちら

お見積・ご相談・お問い合わせはこちら

023-644-8805